首页
关于我们
产品中心
热控解决方案系列
电磁屏蔽解决方案系列
防护解决方案系列
企业资质
新闻资讯
新闻中心
企业合作
行业展会
投资者关系
最新公告
股票信息
活动记录
互动交流
人才招聘
联系我们
0769-8177 6229
您的位置:
首页
>
新闻资讯
>
新闻中心
新闻资讯
新闻中心
企业合作
行业展会
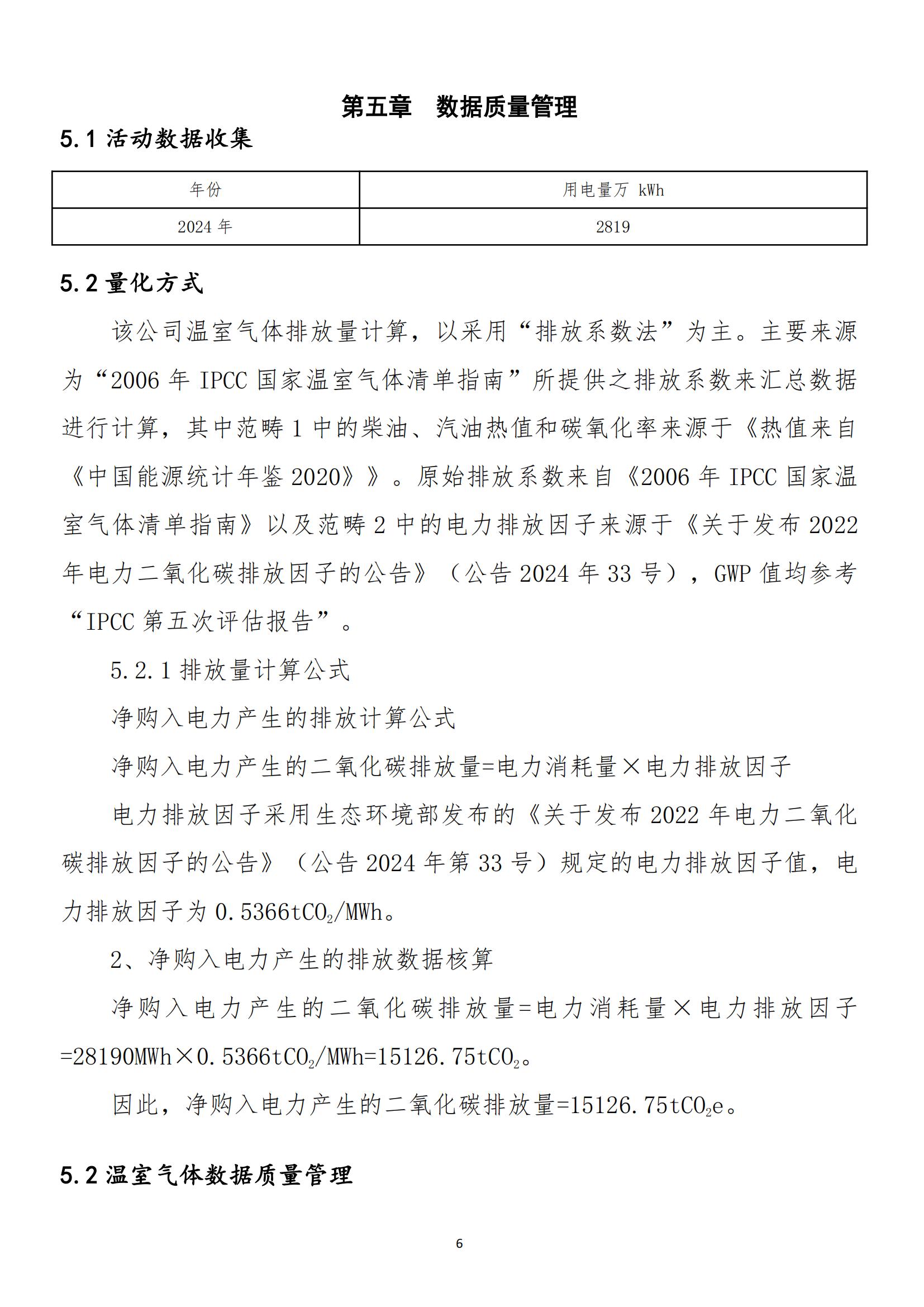
思泉新材——2024年年度温室气体核查报告
下载附件
返回列表
来源:新闻资讯
发布日期: 2025-05-06
查看详情 +
上一条
开工大吉 | 新起点,新征程!
查看详情 +
下一条
思泉新材——20250504产品碳足迹报告
13790581930
微信咨询